Anzahl Durchsuchen:0 Autor:Wordfik Vakuum veröffentlichen Zeit: 2025-11-11 Herkunft:Wordfik Vacuum
Der Leitfaden zu Korrosionsschutzbeschichtungen für Trockenschrauben-Vakuumpumpen
In anspruchsvollen Branchen wie der Chemie-, Pharma- und Halbleiterindustrie sind Trockenschrauben-Vakuumpumpen von entscheidender Bedeutung für die Aufrechterhaltung sauberer und effizienter Prozesse. Allerdings werden ihre Leistungsfähigkeit und Langlebigkeit durch korrosive Gase und aggressive Medien ständig gefährdet. Die effektivste Strategie zum Schutz Ihrer Investition? Auswahl der richtigen Korrosionsschutzbeschichtung.
Dieser Leitfaden bietet eine klare Aufschlüsselung der verfügbaren Beschichtungen und einen praktischen Rahmen für die Auswahl der optimalen Beschichtung für Ihre Anwendung.
Zur Korrosionsbekämpfung in Schraubenvakuumpumpen wurden mehrere Spezialbeschichtungen entwickelt. Jedes bietet eine einzigartige Reihe von Eigenschaften.
1. Fluorpolymerbeschichtungen (PTFE, PFA)
Der Antihaftschutz: Diese Beschichtungen sind für ihre außergewöhnliche chemische Inertheit bekannt und widerstehen einer Vielzahl von Säuren, Basen und Lösungsmitteln. Sie erzeugen eine glatte, antihaftbeschichtete Oberfläche, die Materialansammlungen verhindert.
Geeignet für: Prozesse mit starken Säuren (z. B. HCl, H₂SO₄) und Anwendungen, bei denen die Produktreinheit von größter Bedeutung ist, wie z. B. Pharmazeutika und Lebensmittelverarbeitung.
2. Keramikbeschichtungen (z. B. Aluminiumoxid – Al₂O₃)
Die gehärtete Panzerung: Diese Beschichtungen bieten extreme Oberflächenhärte und hervorragende Beständigkeit gegen Abrieb und hohe Temperaturen.
Geeignet für: Raue Umgebungen mit kombinierter Korrosion und Erosion, beispielsweise solche mit feinen Partikeln oder abrasivem Staub, sowie Hochtemperaturprozesse.
3. Beschichtungen aus Nickelbasislegierungen (z. B. Hastelloy)
Der robuste Beschützer: Diese Beschichtungen werden mithilfe fortschrittlicher thermischer Spritztechniken aufgetragen und bilden eine dichte, dicke Schicht, die hervorragende Korrosionsbeständigkeit mit hoher Zähigkeit und Schlagfestigkeit kombiniert.
Geeignet für: Umgang mit komplexen chemischen Gemischen, Halogenen und reduzierenden Säuren, bei denen sowohl Korrosion als auch mechanische Haltbarkeit von entscheidender Bedeutung sind.
4. Spezialisierte Hochleistungsbeschichtungen
Titannitrid (TiN): Eine sehr harte Beschichtung, die die Abriebfestigkeit deutlich verbessert, ideal für leicht korrosive, aber partikelbeladene Strahlen.
Diamantähnlicher Kohlenstoff (DLC): Bietet einen extrem niedrigen Reibungskoeffizienten, reduziert den Rotationswiderstand und den Energieverbrauch und bietet gleichzeitig eine gute chemische Beständigkeit.
Die folgende Tabelle bietet eine schnelle Referenz zum Vergleich der wichtigsten Eigenschaften der einzelnen Beschichtungstypen.
| Beschichtungstyp | Korrosionsbeständigkeit | Abriebfestigkeit | Max. Temp. Reichweite | Relative Kosten | Beste Anwendungsanpassung |
| PTFE/PFA | Ausgezeichnet (breites Spektrum) | Gerecht | Medium (≤ 260°C) | Niedrig | Chemische Verarbeitung, Pharmazeutika, Lebensmittelanwendungen |
| Keramik | Gut (säurebeständig) | Exzellent | Hoch (≥ 800°C) | Medium | Abrasive Umgebungen und Umgebungen mit hohen Temperaturen (z. B. Mineralverarbeitung) |
| Nickellegierung | Ausgezeichnet (komplexe Mischungen) | Gut | Hoch (≤ 1100°C) | Hoch | Schwerer chemischer Einsatz mit mechanischer Beanspruchung (z. B. chemische Reaktoren) |
| Titannitrid | Gerecht | Exzellent | Hoch (≤ 600°C) | Medium | Leicht korrosive, aber stark abrasive Umgebungen |
| DLC | Gut | Sehr gut | Medium (≤ 400°C) | Medium | Hochgeschwindigkeitsanwendungen, die Reibung und Energieverbrauch reduzieren |
Die optimale Wahl hängt von einem genauen Verständnis Ihres Prozesses ab. Befolgen Sie diese Logik, um Ihre Optionen einzugrenzen.
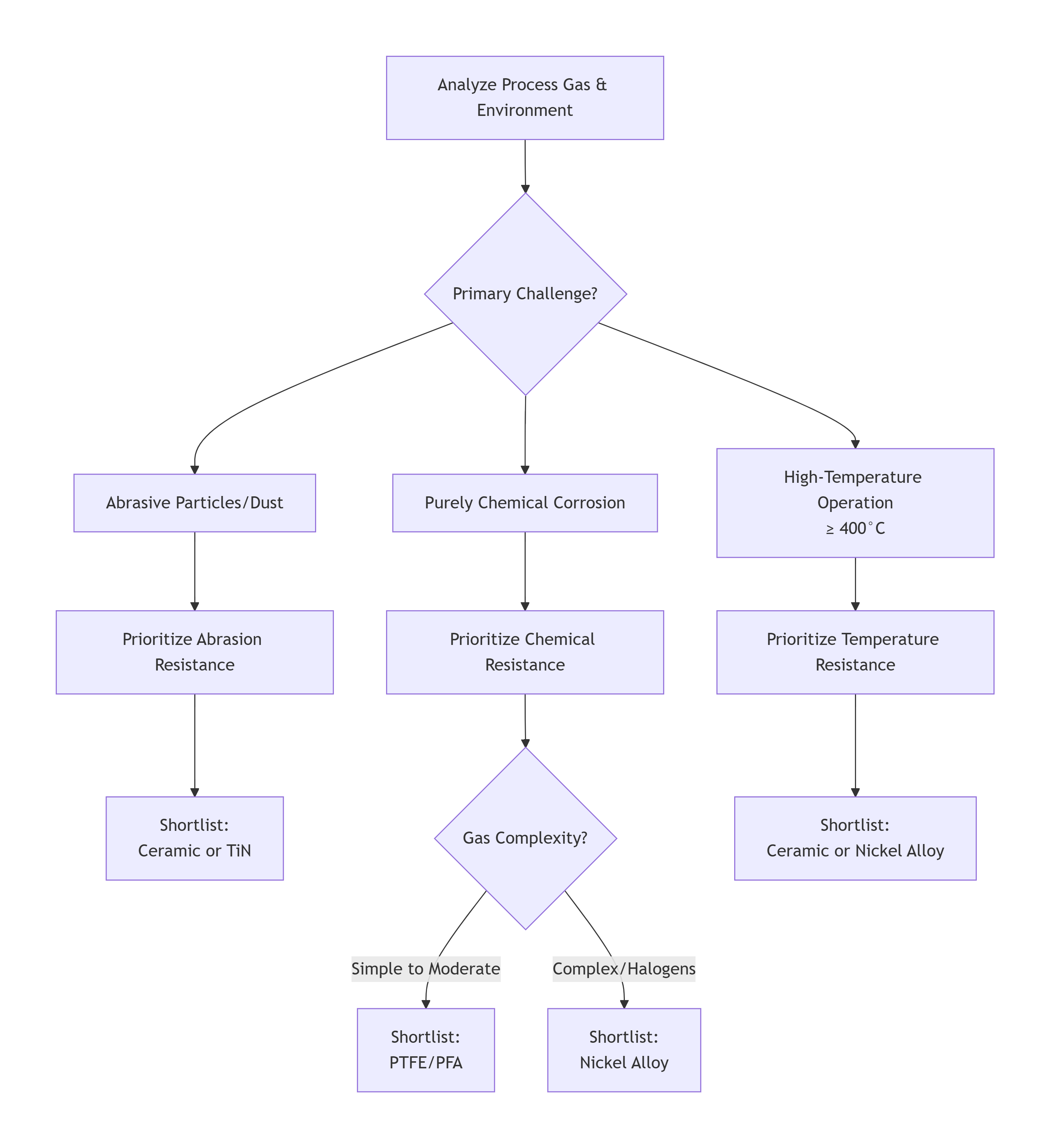
Schritt 1: Analysieren Sie Ihr Prozessgas und Ihre Umgebung.
Identifizieren Sie die genaue chemische Zusammensetzung, Konzentration, Temperatur und das Vorhandensein von Feuchtigkeit oder Partikeln.
Schritt 2: Priorisieren Sie Ihre primäre Herausforderung.
Verwenden Sie das folgende Flussdiagramm als Leitfaden für Ihre erste Auswahl basierend auf dem kritischsten Faktor in Ihrem Prozess.

Schritt 3: Endgültige Auswahl auf der Grundlage sekundärer Faktoren.
Treffen Sie mit einer Auswahlliste Ihre endgültige Entscheidung, indem Sie sekundäre Faktoren abwägen:
Budget: Rechtfertigt der Leistungsgewinn die Kosten?
Mechanische Belastung: Ist die Pumpe Vibrationen oder möglichen Stößen ausgesetzt?
Prozessreinheit: Ist eine absolute Vermeidung metallischer Verunreinigungen erforderlich?
Bei Wordfik entwickeln wir Lösungen für die anspruchsvollsten Umgebungen. Unsere Trockenschrauben-Vakuumpumpen der DVX-, DVE-, GLG- und VLG-Serie können mit einer breiten Palette fortschrittlicher Beschichtungen, einschließlich PTFE, PFA, Keramik und Nickellegierungen, individuell angepasst werden.
Unser technisches Team wird mit Ihnen zusammenarbeiten, um Ihre spezifischen Prozessparameter zu analysieren und die optimale Beschichtungsstrategie zu empfehlen, um die Lebensdauer Ihrer Pumpe zu maximieren, Zuverlässigkeit zu gewährleisten und Ihr Geschäftsergebnis zu schützen.
| Schraubenvakuumpumpen von Wordfik | |||||
![]() | ![]() | ![]() | ![]() | ![]() | |
| Serien-Nr. | DVX-Serie | DVE-Serie | DVS-Serie | GLG-Serie | VLG-Serie |
| Pumpgeschwindigkeit | 18-220 m³/h | 100-1800 m³/h | 8-250 m³/h | 350-23000 m³/h | 380-5100 m³/h |
| Letztendlich Druck | 0,1 pa | 5 pa | 0,05 pa | 200 Mbar | 0,6 Mbar |
| Kühlmethode | Luftgekühlt | Wassergekühlt | Luftgekühlt / wassergekühlt | Luftgekühlt / wassergekühlt | Luftgekühlt / wassergekühlt |
| Trocken / Öl | Trocken | Trocken | Trocken | Trocken | Ölarm |
| Klicken Sie auf die Seriennummer, um Details anzuzeigen | |||||